首页
关于国正
公司简介
机构简介
企业文化
公司荣誉
客户展示
服务项目
安全
职业卫生
环境
新闻中心
网上信息公开
安全评价报告信息公开
安全评价机构信息公开
环境报告信息公开
职业卫生评价报告信息公开
文件下载
加入国正
社会化服务事业部
信息录入
部门简介
仪器设备
工作简报
值班日程
通知公告
培训教育
资讯信息
联系方式
联系我们
首页
>
网上信息公开
>
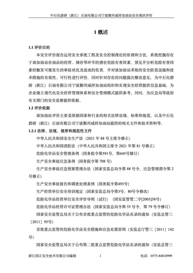
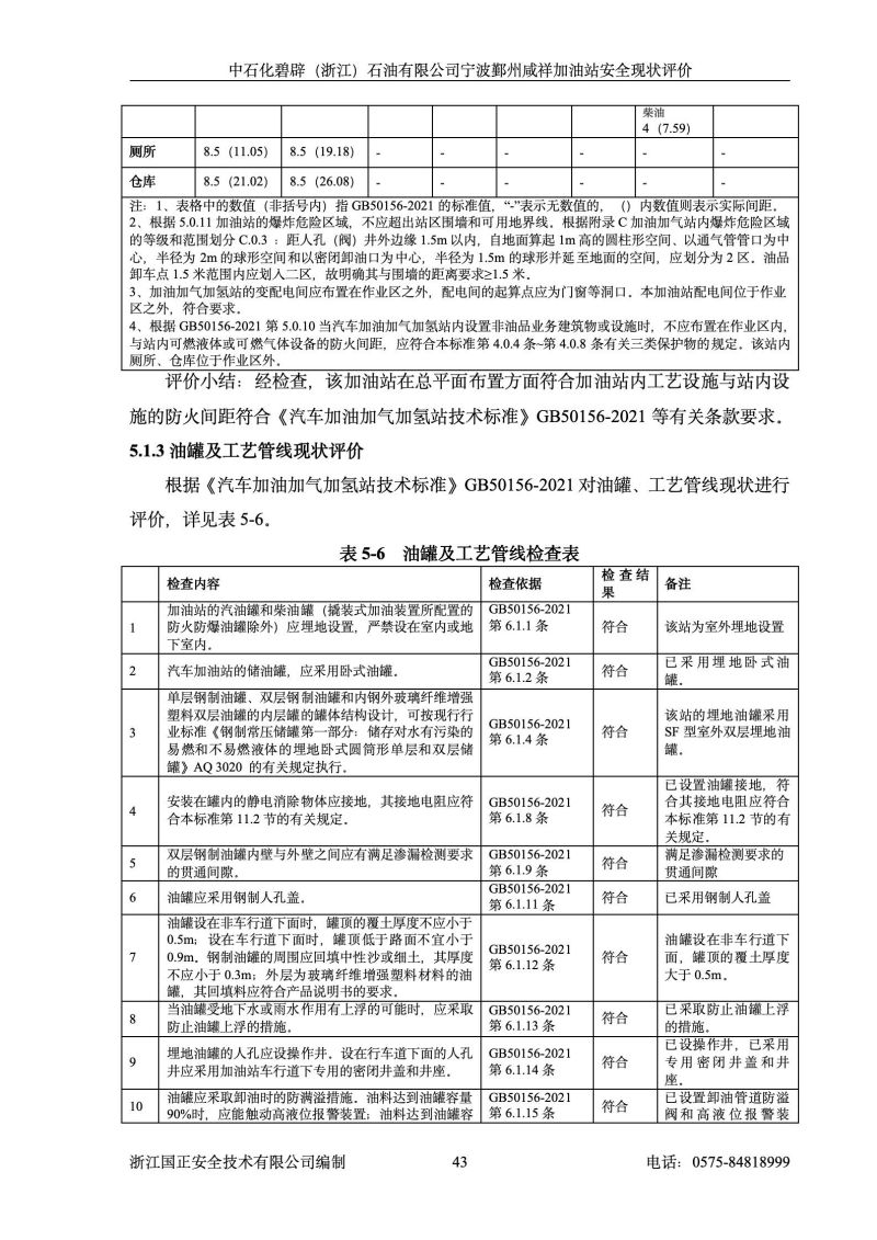
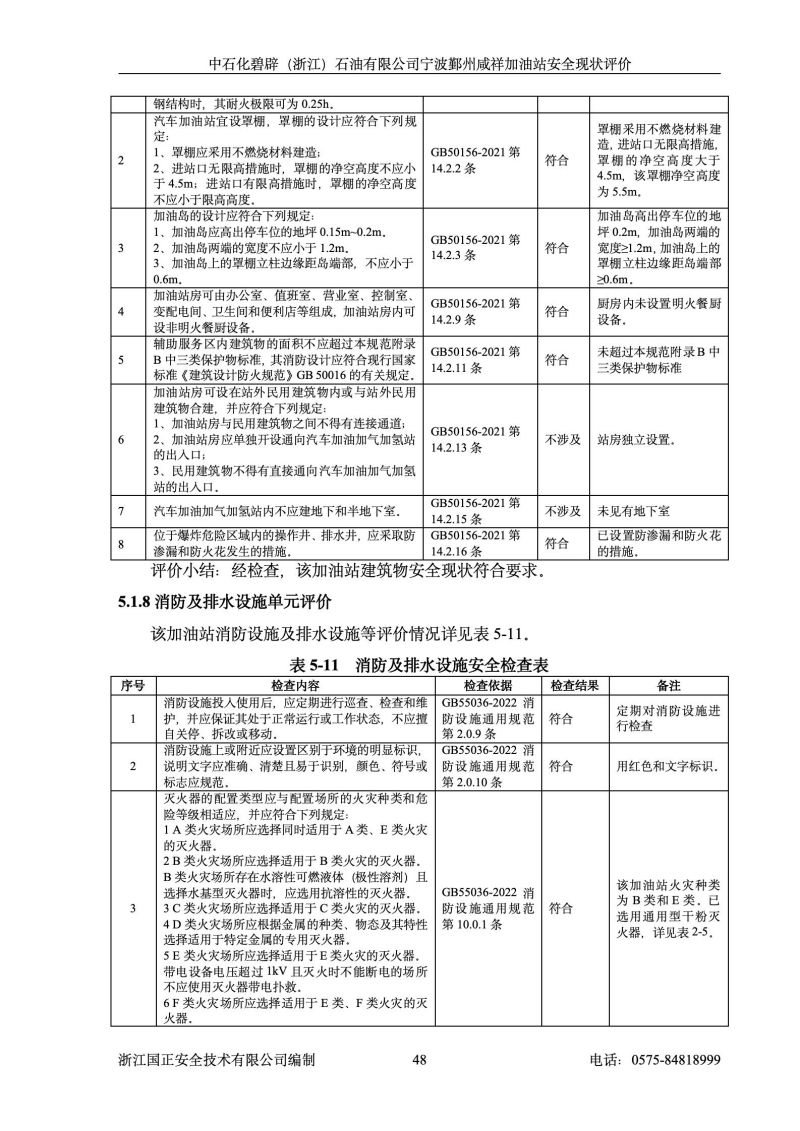
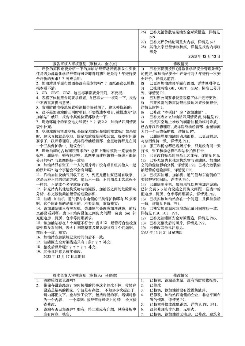
GZ【X】宁2023-103中石化碧辟(浙江)宁波鄞州咸祥加油站安全现状评价报告-网上信息公开表
GZ【X】宁2023-103中石化碧辟(浙江)宁波鄞州咸祥加油站安全现状评价报告-网上信息公开表
时间:2024-01-08
作者: 国正